Depuis la saison dernière, la validité du certificat médical de non contre-indication à la pratique du sport en compétition est passée de 1 à 3 ans sous réserve d'un auto-questionnaire annuel, que chaque licencié (ou son représentant légal si mineur) doit remplir.
Vous trouverez ici, les rappels de la réglementation en vigueur, ainsi que les bordereaux des certificats médicaux et auto-questionnaires.
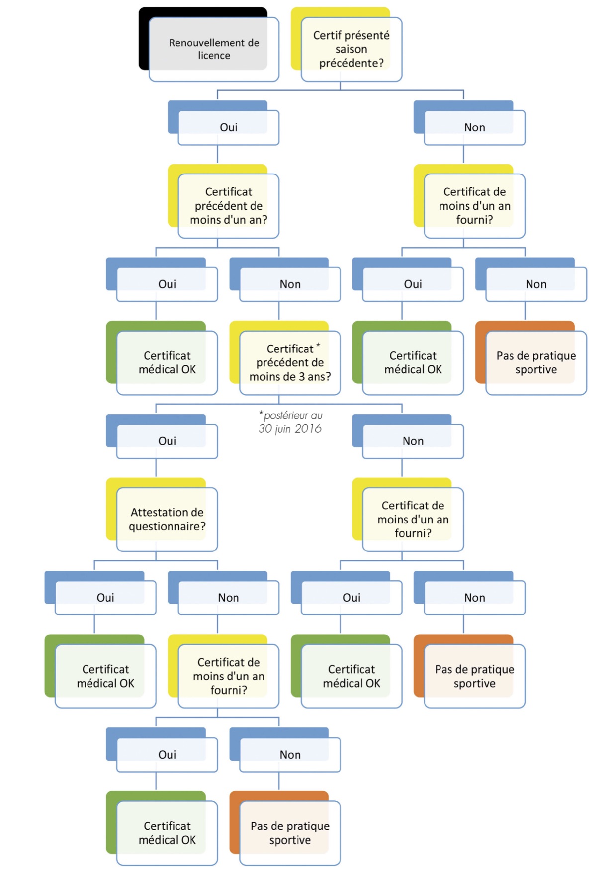
Rappel des modalités relatives au certificat médical :
Le décret n° 2016-1157 du 24 août 2016 relatif au certificat médical et à la délivrance d'une licence sportive prévoit :
- en ce qui concerne le renouvellement des licences, un certificat ne sera exigé qu’une fois tous les trois ans (au lieu d’une fois par an). Les autres années, le licencié remplira un questionnaire de santé lui permettant de déceler d’éventuels facteurs de risques, qui nécessitera, le cas échéant, une visite médicale annuelle. Sinon, il attestera auprès de la fédération que tel n’est pas le cas;
- ce certificat médical vaudra pour la pratique du sport en général, à l’exception éventuellement d’une ou plusieurs disciplines, et non pour une seule discipline (comme c’était le cas jusqu’ici;
- les activités sportives facultatives proposées dans les collèges et lycées seront désormais dispensées de certificat médical, comme les activités d’EPS obligatoires pour lesquelles l’aptitude des jeunes à la pratique du sport est présumée.
Précisions de Françoise Lapicque, présidente de la commission des statuts et règlements :
- ce certificat médical sera alors valable pour une durée de trois ans pour un renouvellement de licence sans discontinuité ;
- ce n’est qu’au 1er juillet 2017 que le licencié devra remplir un auto-questionnaire, sans avoir besoin de fournir un nouveau certificat médical, pour la saison 2017/2018 ; il en sera de même pour la saison 2018/2019 ;
- si l’auto-questionnaire permet de déceler une apparition de risques, alors un certificat médical sera exigé tous les ans.





